Backface culling is one of the things that shocked me when I first started my modeling journey, and it went like this, you delete a polygon or a face from a mesh you’re working on and then suddenly peak through that hole you created, and it’s EMPTY!
You would imagine you would see the other side of the faces but no it’s empty and there is nothing inside, then as I learned more about modeling I started learning about Face Normals and Backface culling and understood why a mesh is looking empty on the inside.
Back face culling is basically hiding the back hidden side of faces, you can access this in the top right menu Viewport Shading, and then you can find it in the Options section, then click on the ” Backface Culling” check box.
In this article, I will explain more about Backface Culling and Face Normals so you can be geared with the knowledge necessary to use them in your workflow and even explain them to others.
Discover the ultimate list of Blender Addons!
What is Backface Culling?
As we know every 3D mesh to create or edit has 3 basic components, a vertex, an edge, and a face.
A Face is constructed by 3+ vertices connected to each other or 3+ edges connected to each other. A Face has 2 sides one facing and one in the back.
Backface Culling is exactly taking the side of the face that is in the back and hiding it, making viewing it from its back as if there is no face anymore.
Below is a side-by-side image of the same cube, what I have done is delete one face so I can see what’s inside. On the right, we have Backface Culling enabled, and on the left, we have Backface Culling disabled.

How to Enable and Disable Backface Culling?
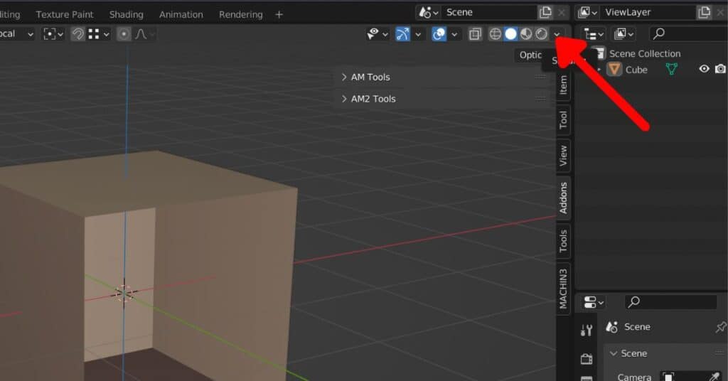
To control Backface Culling is a simple checkbox that toggles on and off its effect, and we can find that easily in the “Viewport Shading” option on the top right of Blender, the image below.
Check out this list of really cool Blender Courses!

Then we go down to the “Options” sections and click on the checkbox that says “Backface Culling” and then it’s enabled.

Backface Culling Vs Normals
To have a better understanding of what Backface Culling is we need to understand the basics and fundamentals of what face normals are.
What are Face Normals?
A face normal signifies the direction of a face, we visualize that with a perpendicular vector that projects from the center of a face.

A normal is either positive or negative, when a normal is positive it is projecting upwards and the face is shown in the viewport, but when a normal is negative it is flipped to the other direction and therefore it is hidden in the viewport.
Check out this tutorial on how to Merge Vertices in Blender.
This can be easily seen in Maya, as you can actually see the face normal vectors, in the image below is an example where I flipped some of the faces on purpose for you to see the difference between flipped normals and regular normals.

In Blender, there is an easy way to visually see when a face is flipped and when it isn’t, to do that go to the “Viewport Overlays” top right and then click the checkbox that says “Face Orientation” image below for clarity.

Once that is enabled we can visually identify 2 types of faces:
- Faces Colored in Blue: those are the faces with normals not flipped meaning visible in the viewport.
- Faces Colored in Red: those are the faces with normals flipped meaning NOT visible in the viewport.
The term “Flip Normals” comes from here, it is the process of flipping that normal vector from positive to negative or vice versa.
So now we understand that at its core “Backface culling” is simply a switch to show or hide the normals that are flipped.
What is Backface Culling Used for?
We now know what Backface Culling is and how to enable it and the basic concepts of normals, but the question now is “Why is this useful?” and to address this I will describe some of the edge cases where this can be useful.
- Faces with flipped normals cause visual artifacts, especially in game engines and if we have Backface culling off is hard to visually see the difference between a face with a flipped normal and a normal face.
- It’s less memory usage in the 3d viewport when some of those faces are hidden.
- Sometimes when modeling a complex shape, it’s easier to see through objects that have their normals flipped as they will be hidden and therefore you can see through them to other parts of your mesh.
Backface Culling Shortcuts
As the Backface culling option is more like a toggle if you use it frequently I would advise you to add it as a “Quick Favorite”.
That can be easily done if you right-click on it and click “Add to Quick Favorites” and then whenever you are in the process of modeling you can press “Q” on the keyboard and you will have it there ready for you to use.
| Shortcut | Description |
| Q | Quick Favorite (Make sure to add it to Quick Favorites by right click and choosing “Add to Quick Favorites” |
Conclusion
In summary, each face in 3d has 2 sides, one of them is visible and one of them is hidden, as a 3d artist we can control which is which at will and we leverage that to help us with the process of 3d modeling.
The process of seeing the back of those faces is called “Backface Culling” and can easily be found in Blender if you go to the “Viewport shading” menu top right, then go down to the “Options” Section and you can click that checkbox to that says “Backface Culling” hope that useful.
Check out this Tutorial on how to use the Loop Cut Tool in Blender.
Interested in 3D artist jobs? Browse the latest openings at artblast.co/3d-artist-jobs.
Looking for a game art job? ArtBlast curates 10-60+ game art jobs daily. Subscribe at artblast.co/subscribe and apply while the role is still fresh.