Modeling a Book in Blender requires having basic knowledge of the software’s tools, we will go through how to start modeling from scratch and utilize some of the basic modeling tools like the Loop Cut Tool and flipping normals…
We will also teach you how to apply basic materials and lights so that by the end of this tutorial you can have a final rendered image to share on your portfolio!
So as we agreed we will divide this tutorial into 3 parts:
- Modeling the 3D Book in Blender
- Adding Color to the Book
- Lighting the Book
Let’s dive right into it!
Uncover the Best Blender Addons in this list! – Here
Modeling 3D Book in Blender
We start with adding a Cube to the viewport(SHIFT+A, If it’s not there for some reason already)

The Cube is scaled down on the Z-and X-Axis with the shortcuts being (S+Z) and (S+X) respectively.

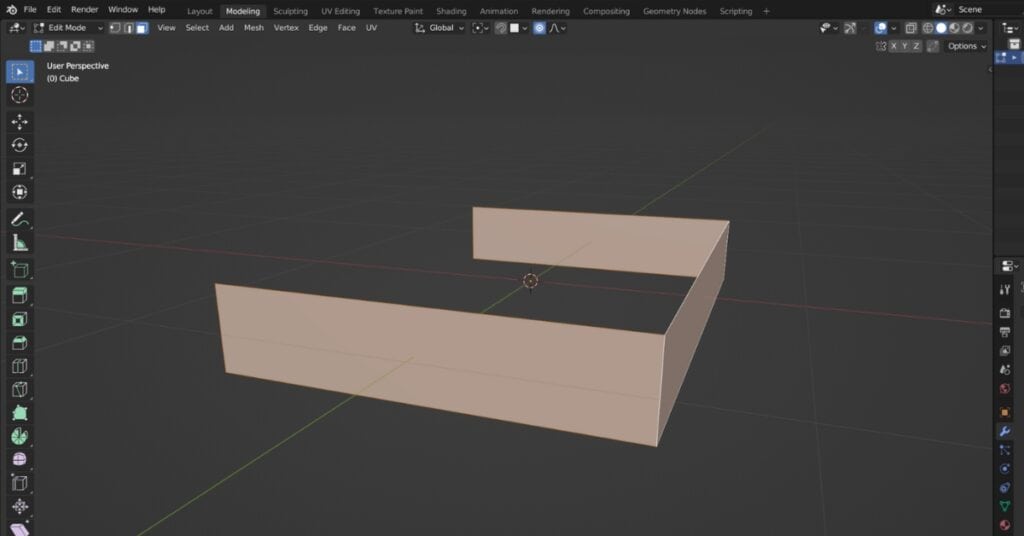
Switch to the front view with (Num1) on the numpad, go to edit mode with (Tab); add one Vertical loop-cut (CTRL+R) and slide it to the left with double pressing (G), then add two horizontal loop-Cuts as in the image below.

While the horizontal loop-Cuts are selected, Press (S+Z) to scale them apart vertically to form the book side covers.
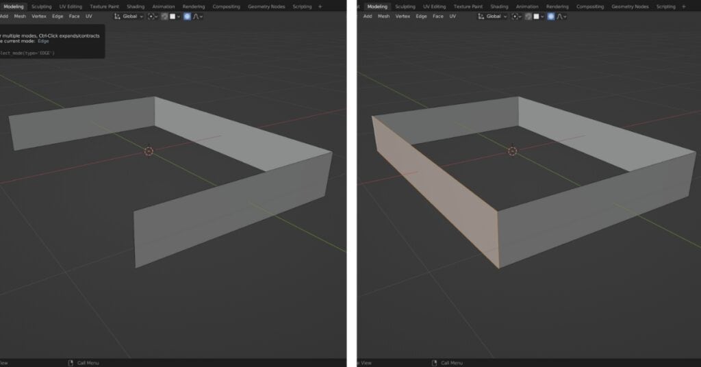
Select the inside Faces (press 3 for Face Selection) around the cover and delete with (X)

Add Loop-Cuts with (CTRL+R) and scroll the mouse wheel to choose Five cuts, then select the middle edge (press 2 for Edge Selection)

Activate Proportional Editing from the tab above with the shortcut (O), then select the Falloff type to be Smooth. Press G and you will see a Circle, you can change its size with the mouse scroll wheel, this circle indicates how the geometry will be affected.
Adjust the Circle and Move the selected Edge on the X-Axis towards the Left.

When done with moving, a tab on the bottom left will appear. Open it and you can play with the Proportional size if you are not satisfied with how it looks.

Apply the Scale with (CTRL+A) and choose “Scale”.

Select all the edges Around the inner side of the book, Press (CTR+E) to open the Edge menu and select “Bridge Edge Loops” to connect them together. Now go to the Face Selection Mode.

Select the newly created faces (Papers area), Click the Right mouse button and select “Extrude Faces Along Normals”.
Now Move your mouse to extrude the faces inwards and click the left mouse button to apply. Turn on “Offset Even” from the bottom left tab to even out the distance.

Now we have some cleaning to do!
Cleaning Up 3D Book in Blender
Go to the Viewport overlays Menu and turn on “Face Orientation”, this will make the Mesh only show Two colors:

- Blue: Indicates the Faces are flipped correctly and Normals are facing the right way
- Red: Indicates that the Faces are flipped and the backside of the face is showing with the Normals facing the wrong way
From the bottom left tab, activate “Flip Normals” to Flip the outside faces
Select the remaining red faces by double-clicking the face, pressing (ALT+N), and clicking on “Flip” to flip the Normals.

Delete the face that is showing on the sides of the book (Shown in the first picture above), and delete the 2 hidden faces that are overlapping inside the book (2nd and 3rd picture).

Select the Paper area faces and press (SHIFT+H) to hide everything but the selected mesh.
Learn more about How to Hide/Unhide Objects in Blender.

Connect the Two back edges by selecting them and pressing the (F) Shortcut to Fill.

Press (ALT+H) to Unhide the book cover.

Add Five Loop-Cuts(CTR+R+Mouse Scroll Wheel) to the Paper Faces, and by Double-clicking any middle Edge, select the middle Edge Loop and also move it slightly to the left on the X-Axis with proportional editing.

The Vertices at the opening of the book aren’t vertically straight anymore because of the proportional editing.
To fix that, turn off proportional Editing, Enter Edit mode and select those vertices, press (S+X+0) Successively, and like magic, it’s fixed!

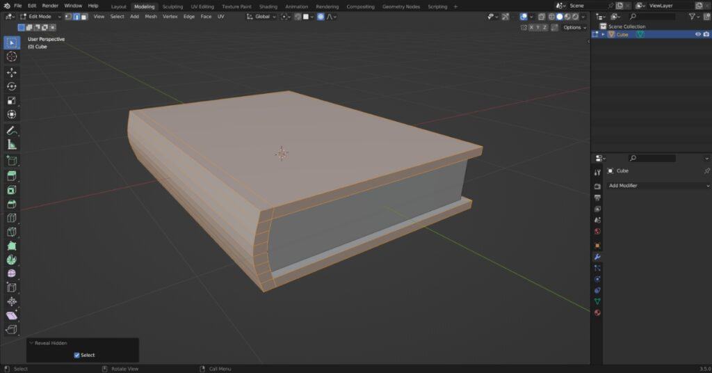
Now Let’s Select those Cover Edges and slightly bevel them with (CTR+B) to make it smoother.

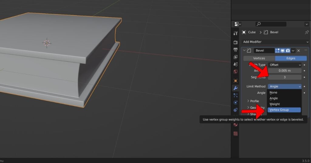
With the entire book selected, go to the modifier Tab and select the “Bevel” Modifier.

Set the Bevel Amount to “0.005”, go to the mesh, and right click>Shade Smooth.

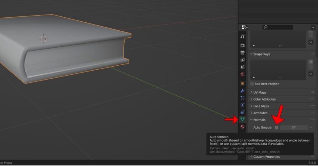
To fix the smoothness go to the “Object data properties” and turn on “Auto Smooth”, or activate it from the bottom left tab.

Increase the Segments of the bevel modifier to 3, and change the Limit method to “Vertex Group”.

Adding Color to the 3D Book in Blender
Enter Edit Mode and select the faces of the papers by double-clicking on the edges of each face, This action will select each edge loop. After that hold (Z) and go to “Material Preview”.

Navigate to the “Material Properties” tab and create a new material and name it “Cover” (Keep in mind that you are still in the process of selecting the faces). Select the desired color for the book cover, then proceed to adjust the specular value to 0.658.

Add another material slot using the plus icon, Name it “Papers”, and adjust its color to a slightly yellow-tinted material. Increase the roughness to 1.000.

Assign the Papers material to the selected faces.

Apply the “Bevel” Modifier by either navigating to it like in the picture or hovering above it and pressing (CTR+A).

Blender occasionally experiences glitches when using specific tools. In this case, you can observe that there are two faces displaying different colors; they should have the “Papers” material applied instead of the “Cover” material.
Therefore, select these two faces and the “Papers” material, and then assign the material to them.

The same goes for this here but it’s the other material applied instead.

Lighting the 3D Book in Blender
Now that we have completed that step, let’s move on to setting up a display. Begin by adding a plane and extruding one of its edges upwards. Afterward, apply a bevel to the edge where it intersects, then smooth shade it (Right click>Shade Smooth).

This will act as the background. Add a color to it and lower the Specular to 0.

It’s time to introduce some lighting. Press (Shift+A) and navigate to the Sun Light object. Add it to the scene and raise its strength to 10.000.

Change the Render Engine to Cycles and Switch to the Rendered Display preview to see the light working.

Play with the Light Angle until it has a smooth falloff.

Duplicate the book and position another one above it, and rotate it. To alter the color of the new book, access the “Cover Material” and click on the “Add a new material” icon. This action will enable you to duplicate the existing material, granting you the flexibility to modify its base color as desired.



Thank you for considering following this guide. See you in the next one!
Check out this tutorial to learn How to Make a 3D Cup in Blender.
Interested in 3D artist jobs? Browse the latest openings at artblast.co/3d-artist-jobs.
Looking for a game art job? ArtBlast curates 10-60+ game art jobs daily. Subscribe at artblast.co/subscribe and apply while the role is still fresh.