Merging is one of the most essential operations for vertices and also an operation used a lot in creating models of both organic and hard surfaces.
Merging vertices in Blender is the operation of taking 2 or more vertices and merging them and making 1 vertex out of them. Merging in Blender is as easy as pressing “M” on the keyboard then the Merge menu appears with different options to choose from.
In this article, I will explain further how the merge function works with all its options and edge cases so you can be comfortable with the concept and use it in your pipeline.
Upgrade your Blender game with these top Addons! – Link Here
What are Vertices in Blender?
Vertices are one of the 3 basic components of a 3d mesh, and it’s actually the basic building block of 3d meshes.
An edge is formed when 2 vertices are joined, and a face is when 3 or more vertices are joined this explains why manipulating vertices and knowing how to control and edit them becomes essential when building 3d meshes.
What is Merging in Blender?
Merging is the operation of taking 2 or more vertices and making them 1.
In what cases would we need to merge vertices while modeling in Blender one might ask, well let me suggest several cases in that merging would be needed:
- If you’re working on a symmetrical character and you delete one half and you mirror the other half, at this stage you have the central line of vertices from each side on top of each other and not merged, this is where you select all those vertices and merge them by distance.
- If you want to connect one mesh to another and each one has a hole, you select each corresponding vertex from each side and merge by center.
- If you have a mesh that is causing issues and you want to clean it up and remove any unused vertices, you can select all vertices and merge by distance.
Merging Options in Blender
As we mentioned before if you want to access the merge menu you press “M” on the keyboard only after selecting 2 or more vertices.
Once pressed a menu will pop up giving you options on how you would like to merge the 2 or 3 vertices selected image below for clarity.

Let’s go over each one of those options so we can understand how to better use all those options:
- Merge at center: This option will merge the selected vertices and position the resulting vertex at the center distance between both of those selected vertices.
- Merge at cursor: This will Merge the selected vertices and the resulting vertex will be positioned at the cursor location, if you want to use this option make sure you position the cursor where you want before you use this option.
- Merge Collapsed: This works if you have 2 or more sets of vertices each set has 2+ vertices and when you select this option each set would be merged to its neighboring vertex.
- Merge at first: This will Merge the selected vertices and position the resulting vertex at the position where the first vertex selected was.
- Merge at last: This will Merge the selected vertices and position the resulting vertex at the position where the last vertex selected was.
- Merge by Distance: This will Merge the selected vertices according to the distance between them, this is very useful as we said if we want to merge vertices that are on top of each other or very close.
Merge at Center
In the example below we used Merge at Center when selecting 2 vertices and here is what result we got.
Check out this tutorial on how to select all in Blender.

Merge at Cursor
In the example below we used Merge at Cursor when selecting 2 vertices but we made sure we positions the Cursor on top beforehand by shift+right click where we want to position it and here is what result we got.
Check out this tutorial on how to unhide objects in Blender.

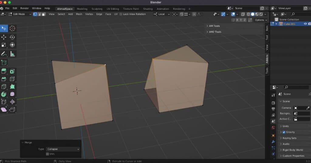
Merge Collapsed
In this example we selected 2 vertices from each cube so in total 4 vertices were selected, 2 of each cube.
When we press the “M” and then “Collapsed” it merges each set of vertices with each other and the result we have is below.

Merge at First
In the example below we used Merge at First when selecting 2 vertices and here is what result we got.

Merge at Last
In the example below we used Merge at Last when selecting 2 vertices and here is what result we got.

Merge at Distance
In the example below we used Merge At Distance when selecting 2 vertices and here is what result we got.

as you can see nothing happens because the distance is set to a very small amount that’s why no merging happens, in order to fix this we have to increase the distance and see what happens.

Merging Vertices in Blender Shortcuts
| Shortcut | Description |
| M | Merge Menu |
| M+1 | Merge At Center |
| M+2 | Merge At Cursor |
| M+4 | Merge At First |
| M+5 | Merge At Last |
| M+6 | Merge By Distance |
Conclusion
Alright hopefully now you understand in-depth how merging vertices work in Blender and you can effectively use it in your modeling workflow with ease.
As a reminder to access the Merge menu in Blender, first select 2 or more vertices, and then on your keyboard press “M” Then you will get to choose how you want to merge, hopefully, you learned something with this tutorial.
Check out this list of the Best Blender Tutorials!
Interested in 3D artist jobs? Browse the latest openings at artblast.co/3d-artist-jobs.
Looking for a game art job? ArtBlast curates 10-60+ game art jobs daily. Subscribe at artblast.co/subscribe and apply while the role is still fresh.
See also: make a 3D cup in Blender
See also: loop cut tool in Blender
See also: apply scale in Blender