Loop Cut Tool in Blender Guide

Creating loops in 3D modeling is one of the most important things you will learn to do and no matter what software you use it will become essential to know how to add loops and alter them to create a clean mesh.

The Loop Cut Tool in Blender is easily accessed by pressing Ctrl+R on the keyboard, then with the mouse scroll you can add or subtract loops, once you left-click you can easily slide the newly created loops to position them where you want, then another left-click to confirm or right-click to center the loops created.

In this article, I will go in-depth about the loop cut tool and loops in general and how easily use them to build a well-structured 3d mesh.

Find out about these game-changing Blender Addons! – Here

What is the Loop Cut Tool in Blender?

To answer this question we first must define what a loop is, A Loop is a series of edges connected with each other they can either be a full loop meaning that goes all the way, or a short loop that stops where there is a triangle or a ngon.

The process of modeling consists of creating and editing loops so it is essential to know how to do this process.

Since editing and adding Loops changed the structure of a 3d mesh that means this is a process that needs to be done in “Edit Mode” and not in “Object Mode”.

How to Use the Loop Cut Tool in Blender?

There are 2 days to use the Loop Cut Tool in Blender one using the shortcut and one using the actual side toolbar But no matter which method you use make sure you are in Edit mode by pressing Tab on the keyboard and switching to Edit mode, Image below for reference.

Method 1

The most famous way to access the Loop Cut Tool in Blender and the most used one is the shortcut for it.

Check out this tutorial to understand what Backface Culling in Blender is.

  • Ctrl+R once clicked you can hover over where you want to place the loop on your mesh.
  • Scroll with the mouse to add more loops or subtract.
  • Click once to confirm the location and number of loops, then you will get the ability to slide the newly created edges where you want.
  • Once you’re happy with the slide position you either left-click to confirm or right-click to cancel the slide and center the newly created loops.

Method 2

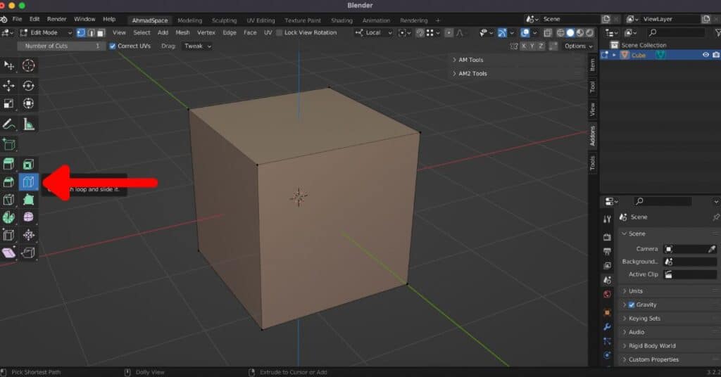
The Loop Cut Tool can also be accessed from the left side toolbar, image below for reference.

Once you click on that icon you can directly hover over where you want to place the edge loop and with the mouse scroll you can add or subtract the number of loops you can once clicked you can slide the newly created loop and only when you right click is the loop created.

How to Slide an Edge Loop in Blender?

When creating a new loop as we have mentioned before you have the ability to Slide loops as you create them, but what happens if you want to change their position after you have already committed?

Check out this list of really Cool Blender Courses!

First, let me state that Sliding an edge is different that moving an edge.

  • Moving an edge is moving it in all axis, X, Y, and Z and not constrained by anything.
  • Sliding an edge is moving the edge in a constrained way along the face it was created on without breaking the object silhouette.

Sliding edges is very easy in Blender you can select any edge you wish to slide and press “G” twice on your keyboard, then you will have the ability to slide an edge and change its position.

How to Delete a Created Loop in Blender?

Delete an edge loop in Blender means different than in Maya or other softwares, because in Blender it means deleting the edge and all the components associated with it, which means vertices and faces included.

But if you only wanted that edge and the vertices to be removed and keep the faces, that term is called “Dissolve” (weird I know).

To dissolve an edge loop in Blender, first, you need to select a loop, and the easiest way to do that is Double left click on the loop itself, and then press “X” on the keyboard you will get a menu like the one below.

Clicking “Dissolve Edges” will remove the edge and all vertices associated with it, as if that edge loop had never been added.

Conclusion

We have gone through and explained how to use the Loop Cut Tool in Blender and how to slide or delete edges inside of Blender.

With this newly gained knowledge you can now edit and add new loops that will be the building blocks to any new 3d mesh you will create in the future.

Check out this tutorial on how to apply scale in Blender.

Interested in 3D artist jobs? Browse the latest openings at artblast.co/3d-artist-jobs.

Looking for a game art job? ArtBlast curates 10-60+ game art jobs daily. Subscribe at artblast.co/subscribe and apply while the role is still fresh.

Join 6,200+ Artists

Get Art Jobs Delivered Daily

Stop wasting hours on LinkedIn and Indeed. We send 10-60+ curated game art jobs straight to your inbox every morning.

Direct apply links
Salary info
Applicant counts
Subscribe Now — $5/month

Cancel anytime. No contracts.